Current utility model system
(System of registration after examination for applications filed after October 1, 2006)
Background
With the shortening of the pendency period for patent applications, the merits of the quick utility model registration system (registration before examination) are also diminishing, while the weaknesses of the system are standing out. These weaknesses include the abuse of obtaining registration without examination, the difficulty of a complicated examination procedure for applicants, and the decline of examination efficiency. To resolve these problems, the utility model system has been replaced by a system of registration after examination.
Major revisions
After the repeal of the quick registration system of the utility model, which examined only the formality and basic requirements of the application, the registration after examination system was introduced so that examiners would consider the registration of a utility model only after substantive examination. The procedure of the quick registration system such as the basic requirements examination, the TES (Technology Evaluation System) after examination, and the request for correction system were all repealed. An examination procedure similar to the patent system including request for examination, official notification of reasons for rejection, and an amendment was introduced.
Application procedures for the current utility model
Application procedures for the current utility model
Comparison of the procedures for the previous and current utility model application system

Comparison of the major details of the patent system and the current utility model system
| Utility model (Based on Act 6766, December 11, 2002) | Patent (Based on Act 6768, December 11, 2002) | ||
|---|---|---|---|
| Registration | Subject of protection | A creation of a technical idea using the rules of nature regarding the shape, structure or combination of subjects (Utility model §2, 5) | A highly advanced creation of a technical idea using the rules of nature (Patent §2) |
| Requirements for registration | Basic requirements (Utility model §12,35) | Substantive requirements such as novelty and inventive step (Patent §62, 66) | |
| Period of amendment (specifications etc) | Within two months after application (Utility model code §9) Within one month after the order for correction (Utility model code §14) | An applicant can amend before the examiner issues a certified copy of a decision to grant a patent or before the applicant initially receives the notification of reasons for rejection (Patent §47) / Within the period of submitting a written opinion for the notice of refusal / Within 30 days of requesting an appeal of examiner's decision of refusal | |
| Decisions | Registration for establishment of rights or decision to decline | Decision for registration of patent or decision for refusal of registration | |
| Enforcement of right | Term of rights | 10 years | 20 years |
| Condition of enforcement | After submitting and giving notice of the certificate copy of the decision to maintain rights (Utility mode §44) | Registration for establishment of rights | |
| Responsibility for enforcement | When the right is revoked or cancelled after enforcement, the owner of the right can give compensation for related damage / Exemption is given when the enforcement is based on the decision to maintain rights (Utility model §45) | ||
| Presumption of negligence | After the decision to maintain rights (Utility model §46) | After registration for establishment of right (Patent §130) | |
| Revocation / Cancellation | Opposition | Any person can request opposition within three months of the publication of registration (Utility model §47) | From the date of registration for establishment of rights, any person can request opposition within three months of the publication of registration (Patent §69) |
| Request for examination | After registration, any person can request / Withdrawal is not available (Utility model §21) | Within 5 years from the date of application, any person can request / Withdrawal is not available (Patent §59) | |
| Trial for invalidation | After the registration for establishment of rights, the interested party or the examiner can request (Utility model §49) | After the registration for establishment of rights, the interested party or the examiner can request (Patent §133) | |
| Others | Accelerated examination system | none | Available (Patent §61) |
| Inventive step | Whether the device can be easily derivable from prior art (Utility model §5) | Whether the invention can be easily derivable from prior art (Patent §29) | |
| Procedures for correction | Request for opposition, trial for invalidation, trial for correction, trial for invalidation of correction, request for TES | Request for opposition, trial for invalidation, trial for correction, trial for invalidation of correction | |
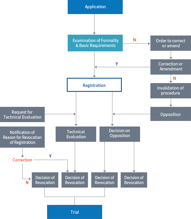
Application procedures of the previous utility model system
The following procedures only apply to applications under the previous Utility Model Act before October 1, 2006.

Overview
The flowchart shows an outline of the procedure for the utility model system of Korea. After a utility model application is filed with KIPO, a utility model right is granted through various steps.
The Korean utility model system is characterized by:
- First-to-File Rule
- Examination of Basic Requirements for Quick Registration
- Request for Technical Evaluation
- Decision of Revocation or Maintenance through Technical Evaluation
Filing an Application
Applicant
Either the deviser or his/her assignee can file a utility model application for a device with KIPO. The applicant may be either a natural person or a juristic person.
Documents Required
A person who desires to obtain a utility model must submit the following documents to KIPO:
a) an application stating the name and address of the deviser and the applicant(including the name of a representative, if the applicant is a juristic person), the date of submission, the title of the device, and the priority date (if the right of priority is claimed);
b) a specification setting forth the following matters: the title of the device, a brief description of drawings (if any), a detailed description of the device, and claim(s);
c) drawing(s), if any;
d) an abstract;
e) if the right of priority is claimed, a certified copy of the priority application together with its Korean translation; and
f) a power of attorney, if necessary.
Claim of priority
In order to enjoy the priority right, an application should be filed with KIPO within one year from the earliest filing date of the priority application. The abovementioned priority document may be submitted within one year and four months from the priority date. If the priority document is not submitted within that period of time, the claim of priority will become null and void.
Formality Examination
When a utility model application is submitted, KIPO will check that all requirements necessary to accord the application a filing date have been satisfied. Under Article 7(1) of the Enforcement Regulation of the Utility Model Law, in any of the following instances the application will be returned to the submitter without any application number being assigned there to and will be treated as if it had never been submitted:
- where the kind of the application is not clear;
- where the name or address of a person(or juristic person) who is initiating the procedure is not described;
- where the application is not written in Korean;
- where the application is not accompanied by the specification/claims or drawings; or
- where the application is submitted, by a person who has no address or place of business in the Republic of Korea, without using an agent in the Republic of Korea.
Once the application has satisfied the requirements, KIPO assigns an application number and examines whether or not the formality requirements under the Utility Model Law have been met. If KIPO discovers that a document or information is missing, such as a power of attorney or the name of the representative of a juristic person, it will issue a notice of amendment requesting the applicant submit the missing data, within the specified time limit. The applicant may obtain an extension of the designated time period.
If the applicant does not comply with such a request within the designated or extended period, the application will be nullified and considered as having never been filled
Basic Requirements Examination
Since there is no substantive examination concerning novelty, inventive step, or industrial applicability under the non-examination system, there will be an examination of the basic requirements to avoid and eliminate minimum irrational elements in the application before registration.
The following items are examined during the examination of basic requirements:
① Devices related to the shape or structure of an article or a combination of articles
② Devices unable to be registered
- Devices which are identical or similar to the national flag or decorations
- Devices liable to contravene public order or morality or to injure public health
③ The drafting of claims
④ The unity of the utility model application
⑤ The inclusion of essential parts of the description or drawings in the application and the clarity of the description
The examination of basic requirements is peformed in each procedural step.
Registration
The examiner shall request registration of the utility model application promptly if no problems concerning the basic requirements can be found, but not within two months prior to the filing date (for the same reason as that of the invalidation procedure).
Technical Evaluation
Technical evaluation is different from the substantive examination in patents. Since the subject matter is already registered in the system, technical evaluation can be requested for each claim while the substantive examination should be requested for all claims.
Therefore, the examiner shall only perform registration maintenance or registration revocation decisions for those claims which are requested.
If technical evaluation is not requested for all claims and there are reasons for revocation of a part of a claim, only those claims are revoked. For those claims where there is no reason for revocation, a registration maintenance decision is made by the examiner. Each claim which is requested must be technically evaluated. In the case of a registration revocation decision, the reasons shall be written as for the case of a ruling of refusal.
Technical evaluation can be requested by the applicant, owner, exclusive licensee, non-exclusive licensee, interested party, or examiner of KIPO.
Technical evaluation can be requested at filing or at any time after the filing date. Even if the term of utility model right has expired, technical evaluation can be requested when an interest of request exists.
- Request for registration maintenance decision.
For a utility model to be received as a maintenance decision of registration, it should not fall into any of the categories prescribed in Article 25(1) of the Utility Model Law.
- Registration revocation decision
If the examiner finds grounds for revocation of a utility model registration, a notice of preliminary revocation shall be issued; and the applicant will be given an opportunity to submit a response to the preliminary revocation within a period of time designated by the examiner. Such a time limit is extendable upon the request for an extension by the applicant.
In response to the preliminary revocation, the applicant may file an argument with a correction of the specification and/or claims. If the examiner determines that the argument is without merit and the grounds for revocation have not been overcome, he or she will issue a notice for revocation of the utility model registration.
- Last updated 27 May 2016
- Patent Legal Administration Division